2018/09/28追記
本ページで紹介しているゲートドライバL6384E(DIP版)はどうやらディスコンになった模様です。SOP版については現状取り扱い終了の表示は出ていないので本記事を利用する場合はSOP版を使うまたは、一部仕様の変化を対処したうえでIR2302などほかのゲートドライバICの利用になると思います。
回路編を書くのはずいぶんと久しぶりですね。今回は、ゲートドライバICの使い方のお話をしたいと思います。ゲートドライバのお話はずいぶん前の記事でも紹介していましたが、わかりにくかったということで書き直しをしたいと思います。
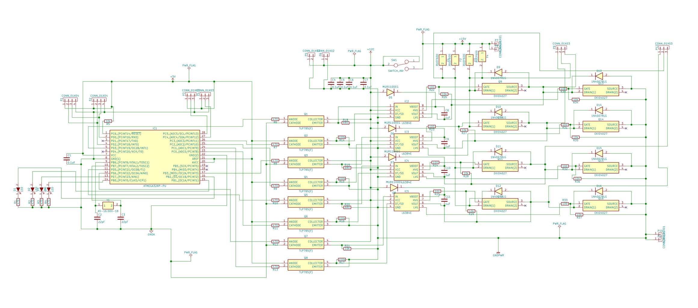
今回使用するゲートドライバはSTマイクロ製の「L6384E」というゲートドライバです。このゲートドライバはRSコンポーネンツで20個以上買うと1つあたり約80円とDIPのゲートドライバの中では非常に安いのが特徴です。他にもデッドタイムの長さを調整する機能やブートストラップダイオードが内蔵されているなどいろいろと面白い使い方ができます。
まずはL6384Eのデータシートをご覧ください。(英語ですが…)
とはいえ、今回はゲートドライバICの全般的な抽象的なお話をしたいと思います。
最初にゲートドライバの構造のお話をします。
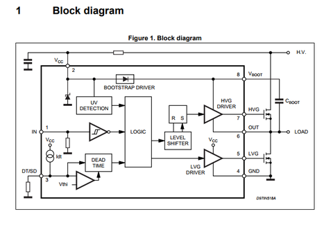
データシートの3ページ目に内部の構造の簡易的な図があります。
内部の構造はざっと3つに分けられます。画像の青で囲んだロジック部、赤で囲んだハイサイドドライバ、黄色で囲んでローサイドドライバです。それぞれの部分別に機能の紹介をしたいと思います。
ロジック部
入力信号をMOSFETを動作させる信号に変換を行う回路です。MOSFETのON/OFFの遅れによる回路の一時的なショートを防ぐためのデッドタイムの挿入や入力ミスによるハイサイド側とローサイド側が同時にONにならないような処理も行っています。これらの機能によりパワー回路を安全に動作させることが可能になります。(例外でこれらのこれらの機能が搭載されないゲートドライバもあり、前回紹介したIR2110は例外に含まれます)
入力端子は出力側であるハイサイドドライバやローサイドドライバとは絶縁されており、入力端子に5V程度を入力すればH状態として認識されるので、直接マイコンの端子に接続することも可能です。ですがGNDが共通であるほか、フォトカプラのような完全な絶縁とは言えないので、気になる場合はフォトカプラなどを使ってマイコン側と絶縁を行ってください。
また、入力端子は内部的にプルアップやプルダウンがされているものが多いので、必ずデータシートを確認してから回路設計をしなければなりません。
ハイサイドドライバ
ハイサイド側のMOSFETを駆動するための回路です。内部には下図のようなトーテムポール回路が組み込まれており、MOSFETを高速にON/OFFすることが可能になっています。
ロジック部からはレベル変換器を通して接続されているので負荷にかかる電圧(GNDとハイサイドドライバの基準電位との間の電位差)はかなりの電圧(600Vぐらいまでのが多い)に耐えるものが多くなっています。
ハイサイドドライバの電源は、ブートストラップにより供給されています。詳細は後で紹介します。
ローサイドドライバ
ローサイド側のMOSFETを駆動するための回路です。ハイサイドドライバと同じくトーテムポール回路が組まれており高速にMOSFETを駆動させることができます。ハイサイド側とは異なりローサイドドライバの基準電位はGNDなのでレベルシフタは内蔵されていません。また、電源もゲートドライバICの電源をそのまま使っています。
ブートストラップの仕組み
ブートストラップはコンデンサとダイオードを使ってハイサイドのゲート駆動電源を容易に作る方法です。ローサイド側を含めた全体の構造は下図のようになっています。
ゲート抵抗とかの周辺部品は見やすさを上げるために省略しています。
回路図よりローサイド側は特に何もありませんが、ハイサイド側にはダイオードとコンデンサが搭載されていることがわかると思います。これがブートストラップのミソと言える部品となります。
通常モータを駆動するときはPWMと呼ばれる疑似アナログ出力を使用します。PWMは高速でON/OFFを繰り返す信号です。ゲートドライバの入力にHigh(ON)を入力するとハイサイド側がON、Low(OFF)を入力するとローサイド側がONになるので、ゲートドライバにPWMを入力するとハイサイドとローサイドが高速で切り替わることになります。
まずはローサイド側がONの時を考えます。
ローサイド側がONの時は図のようにOUTPUT端子の電位は0V(GNDと同電位)になります。すると、ブートストラップダイオードとブートストラップコンデンサを介してVccとGNDを結ぶ回路が構成されます。充電されていない状態では、コンデンサにかかる電圧は0Vなので、ダイオードには順方向にVccの電圧がかかります。すると、ダイオードはONとなり電流が流れ、コンデンサに充電されるというわけです。この時の回路をもっと簡単に書くと下のようになりますね。
ハイサイド側がONの時は図のようにOUTPUT端子はVDDとほぼ同電位になります。つまり、ハイサイド側の回路の基準電位がGNDレベルからVDDのレベルに引きあがられるということです。コンデンサが充電されていたとすると、ダイオードのカソード側の電圧は大体VDD+Vccとなるので、ダイオードはOFFになり、コンデンサの電荷はハイサイドドライバの電源となります。(ハイサイドドライバに電池のようなものがつながっていると考えたらわかりやすいかもしれません)この時の回路を簡単に書くと次のようになりますね。
最後にハイサイドもローサイドもOFFになっている状態を考えます。
両方の端子がOFFになっている場合はOUTPUT端子は分圧によって電位はおよそVDD/2になります。コンデンサが充電されていた場合は、ダイオードのカソード端子の電圧はVDD/2 + Vccとなるため、ダイオードはOFFとなります。そのためコンデンサはこれ以上充電されません。
コンデンサが空の場合も電流の流れる先がないため基本的に充電されません。
この状態はハイサイド側の基準電位がGNDレベルになっていないので、基本的にはハイサイド側がONの時の準備状態と考えればよいでしょう。
ブートストラップの原理はこのような感じになっています。簡潔にまとめると、ローサイドがONの状態の時にコンデンサを充電し、ローサイドがOFFになるとコンデンサが独立し、ハイサイドドライバの電源になるというわけです。
この原理からもお分かりだと思いますが、ブートストラップを使用するには、ハイサイドドライバの電源であるコンデンサを充電する時間を設ける必要があります。つまり、ずっとONにしておくことはできず、PWMを使って一定時間ローサイドがONになるようにしなければならないというわけです。
PS. MOSFETは絶縁ゲートなので一度ONにしたら、理論上は電流を流さなくてもずっとONになると言えますが、実際にはハイサイドドライバなどに電流が流れるため、ONにしている間は、わずかながらにもずっと電流が流れ続けます。なので充電されるまでコンデンサの電荷は減り続けるというわけです。
続いてブートストラップに使用する部品の選定方法を紹介したいと思います。
ブートストラップコンデンサの容量選定
L6384Eのデータシートにも容量計算の数式が書かれていますが、ハイサイドドライバの消費電流などが考慮されていない数式なので、今回もIRのアプリケーションシートに従った計算を行います。(アプリケーションシート:https://www.infineon.com/dgdl/Infineon-dt98-2j.pdf-AN-v01_00-JA.pdf?fileId=5546d46256fb43b3015756f4cf4643fb)
2ページの式1からブートストラップコンデンサの最低の電荷の容量が求まります。

※Icbsはケミコンなどで発生するが、通常データシートに書かれていないので、計算できません。そのため、Icbs=0で計算を行い、最後の安全率の倍率を少し高めると良いと思います。
18/01/24追記 QgはVgsの電圧によって変化します。データシートのQg欄の条件を確認して、条件に書かれているVgsと実際に使用するVgsが離れている場合は、データシートのVgsとQgの関係グラフなどから適時補完をして下さい。(グラフがなければVgs2倍→Qg2倍で近似すればよいと思います。)
次にブートストラップコンデンサの容量に変換します。ページ3の式2を先ほど計算した値を使って表すと次のようになります。
これによって、必要最低限のブートストラップコンデンサの容量が求まりました。しかし、この容量ではコンデンサの電圧変動が激しくなります。また、積層セラミックコンデンサの特性上、電圧が高くなると容量が減るといった問題もあります。容量が足りないとゲートを正しく駆動できずゲートドライバICにダメージを与える場合があるので、ブートストラップコンデンサの容量を選定するときは、安全率として上の式で計算した値の15倍程度をかけた容量のコンデンサを取りつけます。容量が多少大きくても不都合が生じないので、15倍して算出した容量のコンデンサがない場合は、容量が大きい側で近い値のコンデンサを選定してください。
PS. IGBTなどゲート電荷量[C]がデータシートに書かれていない場合は、ゲート容量[F]×ゲートソース間電圧[V]=ゲート電荷量[C]でゲート電荷量の概算を算出してください。しかし、この式で計算をした値よりもゲート電荷量が大きい場合がある(両方書かれているデータシートより)ので、安全率として2程度をかけた値を使用すると良いと思います。
ブートストラップダイオードの選定
ブートストラップダイオードの選定で特に考慮しなければならないので、ダイオードの耐圧と逆回復時間です。
ダイオードの耐圧は主回路に印加される電圧以上でなければなりません。その理由は、ハイサイド側がONになった時には、下図のようにダイオードに主回路の電圧がそのまま印加されるためです。
次にダイオードの逆回復時間ですが、IRの資料によると逆回復時間は100[ns]以下である必要があるそうです。つまり、普通のダイオードではなくファストリカバリダイオードが必要というわけです。その理由を説明したいと思います。
回路がローサイド側からハイサイド側に切り替わる時は下図のように一気に電圧の向きが変わります。
このように電流の向きが変わる時には、瞬間的に逆方向に電流が流れてしまいます。この流れる時間が逆回復時間と呼ばれるものです。逆方向に電流が流れるときは、ダイオードで大きな抵抗が発生し、熱となります。逆回復時間が長いと、この発熱量が大きくなり場合によってはダイオードが破損する可能性があるというわけです。
この2つのほかにも耐電流の計算も必要です。先ほどの2つとまとめて以下に示します。
ゲートドライバICのブートストラップに用いる回路部品の選定は以上のようなやり方で行えます。ゲートドライバの周辺回路の設計では、MOSFETのゲート抵抗の選定も非常に重要ですがこれは、次々回の記事でオシロスコープで測定した波形とともに検証していきます。次回は実際にL6384Eを例にゲートドライバICを使った回路の設計をしていきたいと思います。





































































































